各公司、各位同学:
为了做好2023-2024学年秋季学期初补选课工作,现将有关事项通知如下:
一、选课时间安排
2023-2024学年秋季学期初补选课系统开放时间为:
2023年8月28日(周一)10:00——2022年9月8日(周五)12:00。
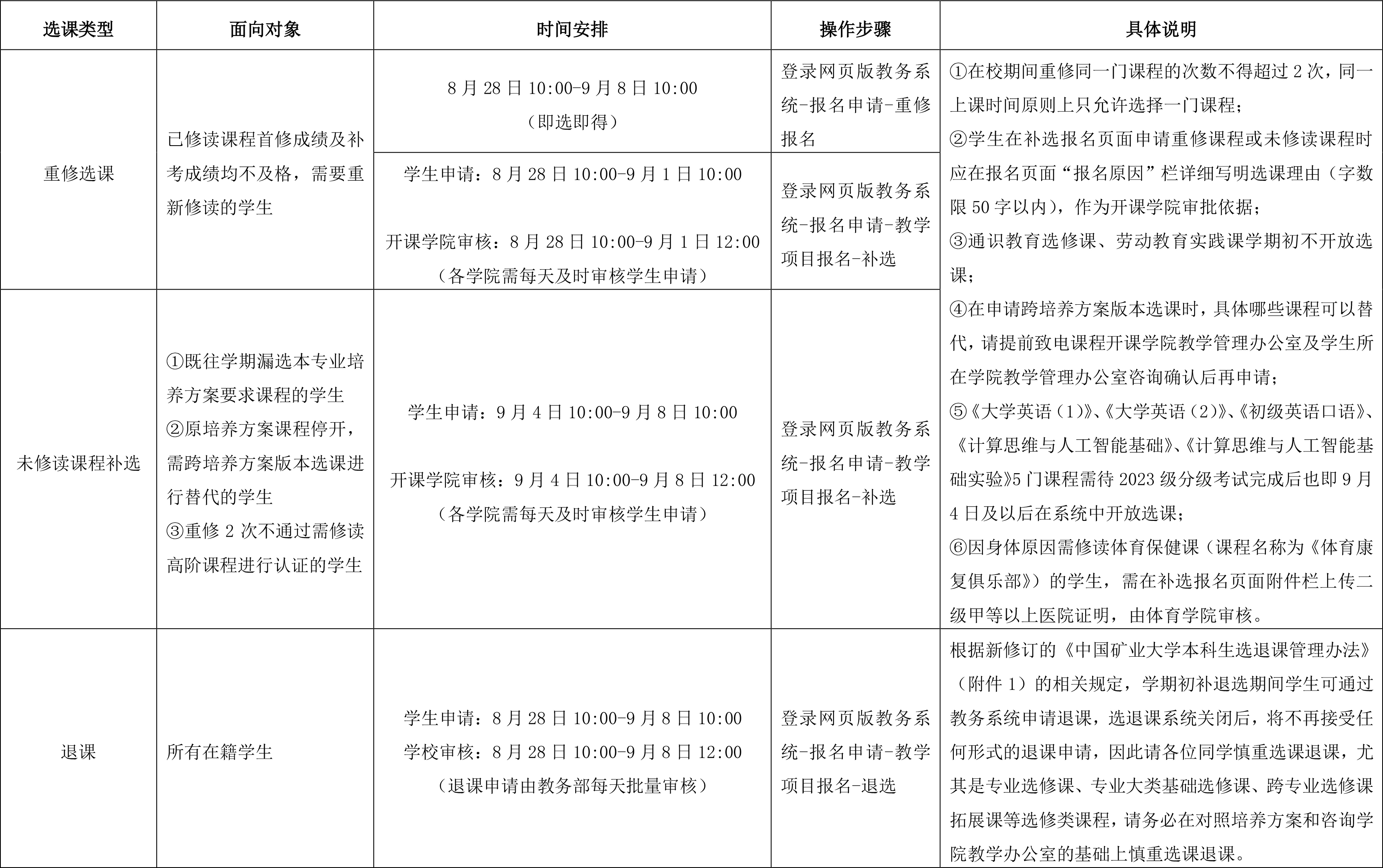
2023-2024学年秋季学期初补选课具体时间安排

二、学期初补选课注意事项
1.2023-2024学年秋季学期的选课,严格按照《太阳成集团本科生选退课管理办法》(附件1)执行;
2.补选前,员工可登录教务系统,依次点击“信息查询—按条件查询上课情况”,查看课程教学班容量、上课时间、上课地点等相关信息;
3.补选课期间请同学们及时通过教务系统“信息查询--员工课表查询”功能,核对选课结果与实际情况是否有出入,成绩记载将以教务系统员工课表中的数据为依据,未在教务系统选课的,成绩不予认可;
4.自2023年8月28日起办理学籍异动的员工,公司将不再为其单独设置选课时段,该部分同学可遵照本通知时间安排进行选课;
5.为保障补选课工作的顺利开展,对补选课期间通过不正当手段谋取个人利益,扰乱选课秩序的员工,系统会禁止其选课并依据《太阳成集团员工违纪处分管理规定》严肃处理并给予相应处分;
6.为更好地做好学期初补选课工作,教务部将安排专人在学期初选课期间提供咨询服务,咨询地点:员工事务综合服务中心(图书馆对面,桃二楼下),咨询电话:83590123(李老师)。同时,选课期间公司创建选课咨询QQ群(群①:863499126,群②:915086318,群文件内有补选课期间常见问题解答)为同学们提供线上咨询服务。
三、各公司选课咨询负责人及联系方式
各公司负责选课工作教学秘书联系方式

四、补选课期间常见问题汇总
具体参见附件2。
附件【附件1:太阳成集团本科生选退课管理办法.pdf】已下载1946次
附件【附件2:学期初补选课期间常见问题汇总.pdf】已下载2568次
教务部
2023年8月25日